Wiem, że grafika pozostawia jeszcze wiele do życzenia, ale specjalnie dla tych, co się niecierpliwili :))
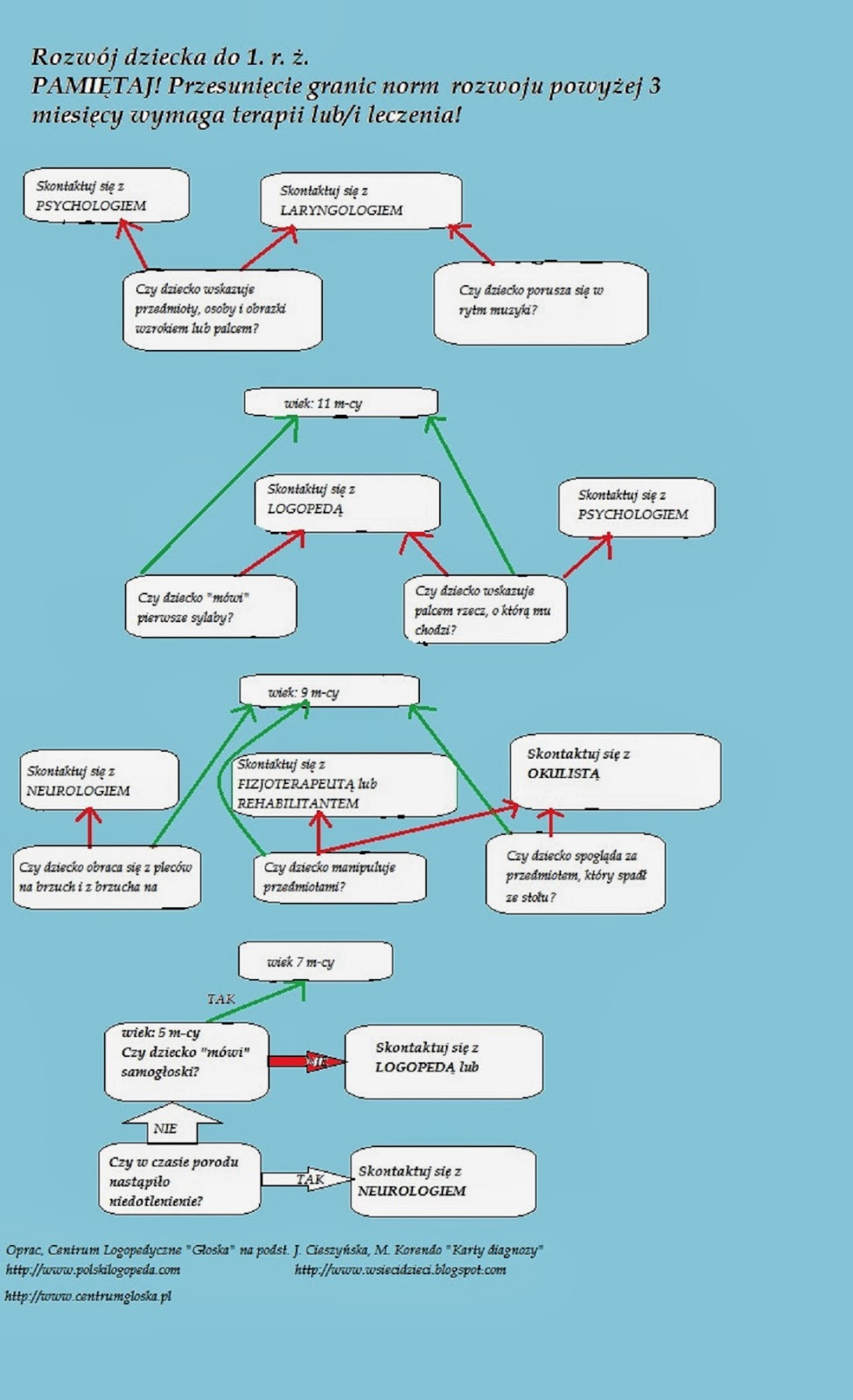
Wybrane wg mnie najważniejsze kamienie milowe w życiu malucha. Plakat czytamy OD DOŁU ;P
Obrazek jest dostępny na facebook`u. Można udostępniać dalej.
Problem w tym, że ciężko znaleźć logopedę który nie wyśmieje rodzica przychodzącego z 7-9-11mc dzieckiem :/ w Polsce niczym mantra powtarzane jest hasło każde dziecko jest inne, rozwija się w swoim tempie, ma czas do 3 lat zacząć mówić … i to przez logopedów, neurologów, pedagogów… mam ponad 3 letnie dziecko, idąc z nim tydzień temu do logopedy usłyszałam, że jestem zbyt wymagającym rodzicem 🙁 nie wiem już gdzie szukać pomocy
Hmmm.. może napisze Pani prywatnie co się dzieje i postaramy się razem znaleźć jakieś rozwiązanie? 🙂 logopeda@polskilogopeda.com
Dla mnie ten schemat jest zupełnie nieczytelny Kasieńko i nic nie mogę z niego wyłapać nawet jako kumaty w temacie człowiek a co dopiero przecietny rodzic a poza tym wez to lepiej zrób graficznie choćby w wordzie masz fajne narzędzia do takich rzeczy patrz : wstaw ->diagram
pozdro Barbara sz
ps. love
ps bedą zgłębiała tajniki temprany na szkoleniu w Wawie i modlę się zeby to nie był niewypał a poza tym musze naprawic skajpa bo zyc trudno bez Ciebie…..
Basiu!
Plakat jest w zakładce POBIERZ bardziej czytelnie wrzucony. Nie mam czasu chwilowo na zabawę wordem ;/ a jak naprawisz Skajpaja, to Ci powiem dlaczego, o 😛